高低温拉伸试验机是一种专用设备,用于在高温环境下进行材料的拉伸试验。它通过施加力以及控制温度,在高温条件下评估材料的强度、延展性、断裂韧性等力学性能。
高低温拉伸试验机通常由以下几个主要组成部分构成:
1.结构框架:试验机的结构框架是支撑整个设备的主体,通常由坚固的金属材料制成,能够承受试验时产生的力和扭矩。
2.加热系统:这是高温拉伸试验机的关键部分,用于提供高温环境。加热系统通常采用加热元件,如电阻丝或电炉,通过对试验机进行加热来达到所需的高温。
3.控制系统:高温拉伸试验机配备了控制系统,用于控制加载速率、测试温度和测试模式等参数。操作人员可以通过控制系统设置测试条件,并监控试验的进行。
4.夹具和配件:为了确保试件在高温条件下的稳定和安全进行拉伸试验,高温拉伸试验机配备了专用的夹具和配件。这些夹具能够固定试件并施加合适的拉伸力。
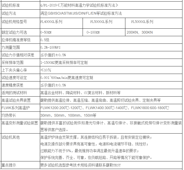
高低温拉伸试验机技术参数:

高低温拉伸试验机的工作原理是将试件放置在预设的高温环境中,施加拉伸力使其发生拉伸变形,并记录试验过程中的力和位移数据。通过分析这些数据,可以评估材料在高温条件下的力学性能,并获取强度、变形特性、断裂韧性等相关参数。
高低温拉伸试验机广泛应用于材料科学、冶金学、航空航天、能源等领域,特别是对高温环境下工作的材料进行性能评估和研究。它可以帮助研究人员和工程师了解材料在高温条件下的行为和性能,以指导材料选择和工程设计。
高温拉伸试验机一些典型的应用领域:
1.材料研究与开发:可以用于评估新材料在高温环境下的强度、延展性、断裂韧性等力学性能。研究人员可以通过对材料进行高温拉伸试验,了解其在恶劣条件下的性能表现,以指导新材料的研发和应用。
2.金属冶金:可用于评估金属材料在高温条件下的塑性变形特性和耐热性能。例如,对高温合金材料的拉伸行为进行测试,以了解其在高温环境下的稳定性和可靠性,为航空航天、汽车制造等领域的应用提供参考。
3.航空航天工业:航空航天领域对材料的高温性能要求非常严格,试验机可用于评估航空发动机部件、涡轮叶片、航天器材料等在高温条件下的承载能力和强度,以确保其在恶劣工作环境中的安全可靠性。
4.能源领域:例如,在太阳能、燃料电池、核能等能源领域,需要评估材料在高温条件下的稳定性和性能。拉伸试验机可以帮助研究人员了解材料在高温环境中的性能变化,进而优化能源装置设计和材料选择。
5.汽车工业:可用于评估汽车零部件在引擎舱等高温环境中的耐久性和强度。例如,发动机气门杆、涡轮叶片等零部件的性能测试,以确保其在高温条件下不会失效或损坏。
6.建筑材料与结构:对于高温环境下的建筑材料,如耐火材料、高温保温材料等,可以通过试验机进行力学性能测试,评估其在高温条件下的强度、变形和热稳定性。

高低温拉伸试验机在拉伸试样时的操作步骤:
1.首先检查数据线和电源线是否连接正确,打开控制微机,打开测试和控制软件,编辑测试数据,然后按下控制柜的“电源”按钮,指示灯亮,此时油泵电机开启。这个时候,不要急于做测试。泵站系统油路应预热。大约1分钟后,就可以开始使用了。
2.根据样品的直径或尺寸加载相应的钳口。液压机的一组钳口分为四个,上下两个,此时应在钳口与钳口夹板之间加入少量二硫化钼进行润滑。
3.试样夹持时,先将试样的一端夹在试验机的上钳口中,然后点击手动控制箱的夹持按钮,然后选择合适的速度,点击横梁上升按钮使中横梁上升而夹持与下浅口中。这一步要注意夹样在浅口的距离。一般来说,夹持样品应为钳口的三分之二。
4.在控制微机的测控软件中选择合适的测试速度,清除力值、位移、时间等,然后点击测试按钮,显示曲线开始绘制,测试开始。
5.随着试验力的增加,试验曲线也会随着力值呈上升趋势,直到金属材料屈服后曲线开始下降,这表明试样即将断裂。请仔细观察直到测试结束。
6.测试结束后会自动弹出测试报告,选择需要的测试结果打印保存。
2026-04-23
2026-04-16
2026-04-15
2026-04-08
400 660 2520
业务咨询
手机网站
版权所有 © Betway·必威(西汉姆联)官方网站|West Ham United2026 All Rights Reseved 备案号:沪ICP备19008887号-2
技术支持:化工仪器网 管理登陆 Sitemap.xml




